Ez az oldal sütiket használ!

A webhely cookie-k segítségével elemzi a forgalmat. A webhely használatával elfogadja a cookie-k használatát. Statisztikák készítése céljából a felhasználási adatokhoz a Google is hozzáférhet. Sütikezelési tájékoztató
Széchenyi terv plusz logó
Vissza a Katasztrófavédelem főoldalára

BELÜGYMINISZTÉRIUM
ORSZÁGOS KATASZTRÓFAVÉDELMI FŐIGAZGATÓSÁG

„Magyarország szolgálatában a biztonságért”
Ugrás a Magyarország Kormánya oldalra
Széchenyi 2020 logó
Vissza a Katasztrófavédelem főoldalára BM OKF
  • MAGUNKRÓL
    • Bemutatkozás
    • A katasztrófavédelem vezetői
    • Szervezet
    • Igazgatóságok, szervezetek
    • Nemzetközi kapcsolatok
    • Mentő tűzvédelem
    • HUNOR
    • Önkéntes szervezetek
    • Sajtószoba
    • Kiadványaink
    • Tudományos Tanács
    • Kitüntetettek
    • Ügyfélszolgálat
    • Álláshirdetések
  • HÍREINK
    • Hírek
    • Tegnap történt
    • Eseménytérkép
  • LAKOSSÁG
    • Lakosságvédelem
    • Lakosságfelkészítés
    • Katasztrófavédelmi tesztek
    • Tűzveszélyes tevékenységre vonatkozó szabályok
    • Tűzgyújtási tilalom
    • Kéményseprés
    • Szúnyoggyérítés
    • Szúnyoggyérítés archívum
    • Országos Tűzmegelőzési Bizottság
  • HATÓSÁGI ÜGYEK
    • Hatósági hirdetmények
    • Megfelelőségértékelő szervezetek kijelölése
    • Kéményseprő-ipari tevékenység hatósági felügyelete
    • Nukleárisbaleset-elhárítás
    • Veszélyes szállítmányok felügyelete
    • Kritikus szervezetek ellenálló képessége
    • Tűzvédelmi szakértői tevékenységgel kapcsolatos ügyek
    • Tűzvizsgálat
    • Atomerőmű engedélyezési tevékenység
    • Tűzvédelmi célú építési termékek engedélyezése
  • SZAKMAI TÁJÉKOZTATÓK
    • Jogszabályok
    • Tűzvédelmi szakterület
    • Polgári védelmi szakterület
    • Humán szakterület
    • Pályázatok
    • Elektronikus ügyintézés
    • Veszélyes szállítmányok felügyelete
    • Műszaki szakterület
    • Hatósági szakterület
  • KÖZÉRDEKŰ ADATOK
    • Általános közzétételi lista
    • Különös közzétételi lista
    • Egyedi közzétételi lista
    • Közadattár
    • Keresés, archívum
  • GYIK
    • Gyakran ismételt kérdések

Veszély esetén hívja a 112-t vagy a 105-öt!

Szervezet aloldal fejlécképe
Magunkról > Szervezet
Tartalomjegyzék
  • Alapító okirat
  • Szervezeti és Működési Szabályzat
  • Esélyegyenlőségi terv
  • A hivatásos katasztrófavédelmi szervek hivatásetikai szabályzata
  • Egyenruha, jelvény, igazolvány

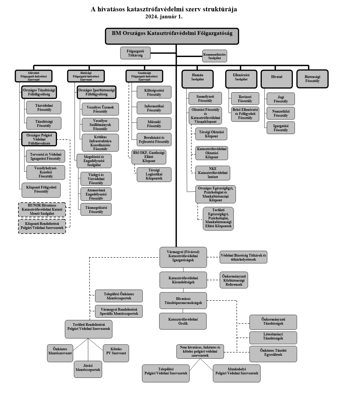
Szervezet

A hivatásos katasztrófavédelmi szerv struktúrájának képe 2026.01.01.
A BM OKF területi szerveinek szervezeti felépítése
Katasztrófavédelem
Rendszeresített beosztások 2022.09.01

 

KAPCSOLAT IMPRESSZUM ADATKEZELÉSI TÁJÉKOZTATÓ JOGI NYILATKOZAT AKADÁLYMENTESSÉG TECHNIKAI AJÁNLÁS KAPCSOLÓDÓ OLDALAK OLDALTÉRKÉP
© 2026 BM Országos Katasztrófavédelmi Főigazgatóság